Nature-Publikation: Selleckchem RSL3 ermöglicht Durchbruch in der Ferroptose-Forschung

Datum: Aug 2024

Wir freuen uns bekannt zu geben, dass der Ferroptose-Induktor von Selleckchem, RSL3 (Kat.-Nr. S8155), in einer bahnbrechenden Studie in Nature vorgestellt wurde.

In der Arbeit mit dem Titel "7-Dehydrocholesterol dictates ferroptosis sensitivity" nutzten Forscher Selleckchems RSL3, um die Regulationsmechanismen der Lipidperoxidation und des Zelltods zu untersuchen.

Wichtigste Ergebnisse:

Die Studie zeigt, dass 7-Dehydrocholesterin (7-DHC) als potenter Suppressor der Ferroptose wirkt.
RSL3 (S8155) wurde erfolgreich eingesetzt, um Ferroptose in verschiedenen Zelllinien zu induzieren, was seine hohe Wirksamkeit und Zuverlässigkeit als chemische Sonde unterstreicht.
Die konsistente biologische Aktivität von Selleckchems RSL3 ermöglichte es den Autoren, die Stoffwechselwege, die das Zellüberleben steuern, präzise zu analysieren.

Diese Publikation unterstreicht die entscheidende Rolle hochreiner chemischer Werkzeuge bei der Entschlüsselung komplexer biologischer Prozesse. Die Wahl von Selleckchem RSL3 durch erstklassige Forscher bestätigt unser Engagement für die Bereitstellung von Reagenzien, die reproduzierbare Ergebnisse in den anspruchsvollsten experimentellen Umgebungen liefern.

PMC11298758

Abb. 1|. Die an der distalen Cholesterinsynthese beteiligten Gene regulieren die Ferroptose unterschiedlich.

Cell-Publikation: Selleckchem SB431542 enthüllt neuartigen ECM-Mitochondrien-Crosstalk

Datum: Aug 2024

Wir freuen uns bekannt zu geben, dass der TGF-β-Rezeptor-Inhibitor von Selleckchem, SB431542 (Kat.-Nr. S1067), eine entscheidende Rolle in einer bedeutenden in Cell veröffentlichten Studie spielte.

In der Arbeit mit dem Titel "The extracellular matrix integrates mitochondrial homeostasis" nutzten Forscher Selleckchems SB431542, um die Signalmechanismen zu analysieren, die die extrazelluläre Matrix (ECM) mit der mitochondrialen Dynamik verbinden.

Wichtigste Ergebnisse:

Die Studie entdeckte einen evolutionär konservierten Signalweg, bei dem der Umbau der ECM eine TGF-β-Antwort auslöst, um die mitochondriale Fission und die mitochondriale ungefaltete Proteinantwort (UPRmt) zu induzieren.
SB431542 (S1067) wurde verwendet, um die TGF-β-Signalübertragung zu hemmen, wodurch die ECM-induzierte mitochondriale Fission erfolgreich blockiert wurde. Dieses Experiment war entscheidend, um zu beweisen, dass TGF-β der Schlüsselmediator dieses Crosstalks ist.
Die hohe Spezifität von Selleckchems SB431542 ermöglichte es den Autoren, Off-Target-Effekte auszuschließen und den molekularen Mechanismus, der diese adaptive Immun- und Stoffwechselreaktion steuert, fest zu etablieren.

Diese Publikation in Cell deckt eine grundlegende Verbindung zwischen strukturellen Gewebeveränderungen und dem zellulären Stoffwechsel auf. Die Wahl von Selleckchem SB431542 für die mechanistische Validierung in einer so hochkarätigen Studie unterstreicht seinen Status als "Goldstandard"-Inhibitor für die TGF-β-Signalwegforschung.

S0092-8674(24)00638-X

Abbildung S3 Durch einen CRISPR-KO-Screen identifizierte mitochondrienregulierende Gene, bezogen auf Abbildung 3

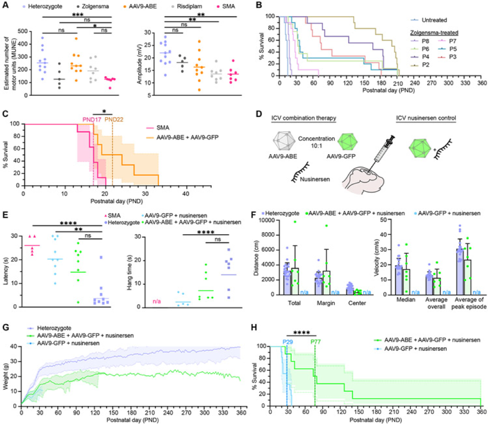
Science-Publikation: Selleckchem Risdiplam in wegweisender SMA-Base-Editing-Studie vorgestellt

Datum: April 2023

Wir sind stolz bekannt zu geben, dass Selleckchems Risdiplam (Kat.-Nr. S6925) in einer bahnbrechenden in Science veröffentlichten Studie vorgestellt wurde.

In der Arbeit mit dem Titel "Base editing rescue of spinal muscular atrophy in cells and in mice" nutzten Forscher Selleckchems Risdiplam als wichtiges niedermolekulares Werkzeug zur Untersuchung therapeutischer Strategien für die spinale Muskelatrophie (SMA).

Wichtigste Ergebnisse:

Die Studie untersucht den Einsatz von Base Editors zur dauerhaften Wiederherstellung des SMN-Proteinspiegels, was eine potenzielle Einmalbehandlung für SMA darstellt.
Risdiplam (S6925), ein validierter SMN2-Splicing-Modifier, diente in der Studie als kritischer Benchmark und Kombinationswirkstoff und half dabei, die synergistischen Effekte kombinierter therapeutischer Ansätze zu demonstrieren.
Die konsistente Leistung von Selleckchems Risdiplam ermöglichte es den Autoren, zuverlässige Vergleichsdaten gegenüber neuartigen Genom-Editierungsplattformen zu generieren.

Diese Publikation in Science beleuchtet die sich entwickelnde Landschaft der SMA-Behandlung. Die Wahl von Selleckchem Risdiplam durch führende Wissenschaftler für eine so bedeutende Forschung unterstreicht das Vertrauen in unsere chemischen Sonden als Industriestandard zur Validierung genetischer Therapien der nächsten Generation.

PMC10270003

Abb. 4. AAV9-ABE-vermittelte Rettung von Δ7SMA-Mäusen.

Selleckchem als "Chemical Probes Company of the Year" bei den CiteAb Awards 2018 hoch gelobt

Datum: Feb 2018

Selleckchem wurde von CiteAb, dem weltweit führenden Anbieter von Daten aus den Biowissenschaften, für seinen herausragenden Beitrag zum Markt für chemische Sonden ausgezeichnet. Diese Auszeichnung "Highly Commended" spiegelt die wachsende Zahl wissenschaftlicher Zitate und das Vertrauen wider, das Forscher in unsere Inhibitor-Bibliotheken setzen.

2018 CiteAb Awards

Virtuelle Lernreihe von Selleckchem

Erweitern Sie Ihr Wissen bequem von Ihrem Labor aus. In unseren Webinaren diskutieren Branchenexperten die neuesten Trends in der Signaltransduktion und den Screening-Technologien.

Targeting des "Undruggable": Fortschritte bei PROTACs & Molecular Glues
Datum: 24. Oktober 2025 | 13:00 Uhr EST
Sprecher: Dr. Sarah Chen, Senior Application Scientist
Zusammenfassung: Erkunden Sie neue Strategien für den gezielten Proteinabbau unter Verwendung unserer neuesten Linker-Bibliotheken.
Optimierung von In-vivo-Formulierungen für Kinase-Inhibitoren
Datum: 12. November 2025 | 14:00 Uhr EST
Sprecher: Dr. James Wilson, Principal Scientist, In Vivo Pharmacology
Zusammenfassung: Ein praktischer Leitfaden zur Lösung von Löslichkeitsproblemen in Tierstudien. Erfahren Sie, wie Sie die richtigen Vehikel (Maisöl, PEG300 usw.) auswählen, um die Wirkstoffexposition zu maximieren.

Bringen Sie Selleckchem an Ihre Institution

Wir veranstalten regelmäßig Messen und technische Seminare an Universitäten und Forschungsinstituten weltweit.

Warum eine Messe veranstalten?

Exklusive Rabatte: Erhalten Sie Sonderpreise für Bestellungen vor Ort.
Technische Beratung: 1-zu-1-Fehlerbehebung mit unseren lokalen Account Managern.
Kostenlose Ressourcen: Holen Sie sich gedruckte Exemplare unserer Kataloge und Signalweg-Karten.
Photos of Selleck at the exhibition